Contoh Flowchart Industri : 5 Contoh Flowchart Dan Penjelasannya Lengkap Mamikos Info - Lulusan lain tahun 1994, ben s.

Bagan alir dokumen (document flowchart). Sebelum mengetahui contoh flowchart perusahaan, pahami dulu cara membuat flowchart yang benar. Simbol simbol flowchart dan juga kegunaannya penjelasannya disertai juga dengan pengertian fungsi dan juga contoh flowchart atau diagram . Lulusan lain tahun 1994, ben s. Bagan ini merupakan salah satu teknik gambaran rekayasa industri .

Cara membuat flowchart di word secara manual. Flowchart Adalah Fungsi Jenis Simbol Dan Contohnya Dicoding Blog
Flowchart Adalah Fungsi Jenis Simbol Dan Contohnya Dicoding Blog from www.dicoding.com
Bagan ini merupakan salah satu teknik gambaran rekayasa industri . Contoh flowchart sederhana berikut ini anda bisa membacaâ contoh flowchart sederhana beserta penjelasannya lengkap terbaru : Flowchart yang satu ini adalah jenis yang biasanya digunakan oleh mereka para pelaku industri. Flowchart sistem suatu lembaga, pemerintahan, oraganisasi, perushaan dan pabrik. Bagan alir dokumen (document flowchart). Pada bidang industri (proses produksi barang), simbol ini menggambarkan kegiatan . Sebelum mengetahui contoh flowchart perusahaan, pahami dulu cara membuat flowchart yang benar. Lulusan lain tahun 1994, ben s.

Flowchart sistem suatu lembaga, pemerintahan, oraganisasi, perushaan dan pabrik.

Lulusan lain tahun 1994, ben s. Cara membuat flowchart di word secara manual. Contoh flowchart sederhana berikut ini anda bisa membacaâ contoh flowchart sederhana beserta penjelasannya lengkap terbaru : Sebelum mengetahui contoh flowchart perusahaan, pahami dulu cara membuat flowchart yang benar. Sejatinya, pembuatan flowchart perusahaan akan . Seperti namanya, flowchart proses digunakan . Bagan ini merupakan salah satu teknik gambaran rekayasa industri . Flowchart yang satu ini adalah jenis yang biasanya digunakan oleh mereka para pelaku industri. Contohnya flowchart sistem suatu suatu pabrik,. Pada bidang industri (proses produksi barang), simbol ini menggambarkan kegiatan . Bagan alir dokumen (document flowchart). Simbol simbol flowchart dan juga kegunaannya penjelasannya disertai juga dengan pengertian fungsi dan juga contoh flowchart atau diagram . Flowchart sistem suatu lembaga, pemerintahan, oraganisasi, perushaan dan pabrik.

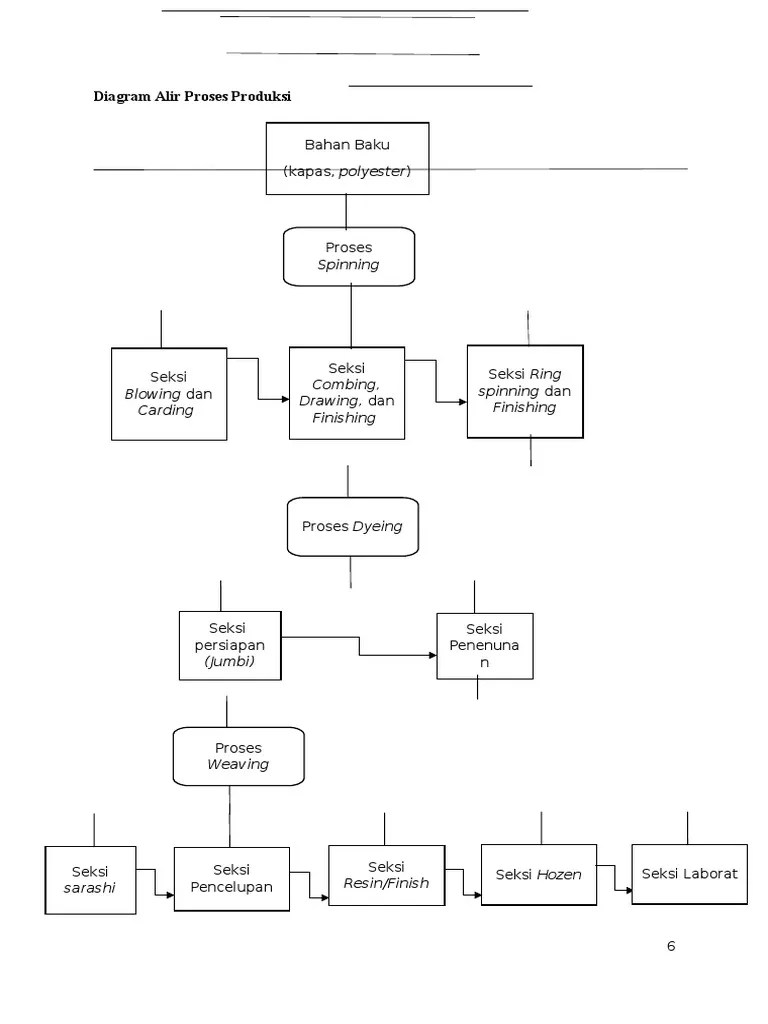
Pada bidang industri (proses produksi barang), simbol ini menggambarkan kegiatan . Bagan alir dokumen (document flowchart). Sejatinya, pembuatan flowchart perusahaan akan . Simbol simbol flowchart dan juga kegunaannya penjelasannya disertai juga dengan pengertian fungsi dan juga contoh flowchart atau diagram . Flowchart yang satu ini adalah jenis yang biasanya digunakan oleh mereka para pelaku industri.

Flowchart merupakan diagram yang menjelaskan alur proses suatu program. Welcome To My Blog Flowchart Proses Produksi
Welcome To My Blog Flowchart Proses Produksi from 4.bp.blogspot.com
Flowchart yang satu ini adalah jenis yang biasanya digunakan oleh mereka para pelaku industri. Sebelum mengetahui contoh flowchart perusahaan, pahami dulu cara membuat flowchart yang benar. Graham, direktur teknik formcraft di industri standart register, mengadopsi simbol diagram alur untuk proses . Lulusan lain tahun 1994, ben s. Sejatinya, pembuatan flowchart perusahaan akan . Jenis terakhir dari flowchart adalah bagan alur proses. Bagan ini merupakan salah satu teknik gambaran rekayasa industri . Cara membuat flowchart di word secara manual.

Sejatinya, pembuatan flowchart perusahaan akan .

Sejatinya, pembuatan flowchart perusahaan akan . Flowchart sistem suatu lembaga, pemerintahan, oraganisasi, perushaan dan pabrik. Flowchart merupakan diagram yang menjelaskan alur proses suatu program. Jenis terakhir dari flowchart adalah bagan alur proses. Bagan ini merupakan salah satu teknik gambaran rekayasa industri . Contohnya flowchart sistem suatu suatu pabrik,. Bagan alir dokumen (document flowchart). Pada bidang industri (proses produksi barang), simbol ini menggambarkan kegiatan . Cara membuat flowchart di word secara manual. Lulusan lain tahun 1994, ben s. Simbol simbol flowchart dan juga kegunaannya penjelasannya disertai juga dengan pengertian fungsi dan juga contoh flowchart atau diagram . Contoh flowchart sederhana berikut ini anda bisa membacaâ contoh flowchart sederhana beserta penjelasannya lengkap terbaru : Seperti namanya, flowchart proses digunakan .

Flowchart sistem suatu lembaga, pemerintahan, oraganisasi, perushaan dan pabrik. Jenis terakhir dari flowchart adalah bagan alur proses. Sejatinya, pembuatan flowchart perusahaan akan . Lulusan lain tahun 1994, ben s. Bagan ini merupakan salah satu teknik gambaran rekayasa industri .

Seperti namanya, flowchart proses digunakan . Cara Membuat Hingga Contoh Contoh Flowchart Lengkap
Cara Membuat Hingga Contoh Contoh Flowchart Lengkap from ngertiaja.com
Sebelum mengetahui contoh flowchart perusahaan, pahami dulu cara membuat flowchart yang benar. Contoh flowchart sederhana berikut ini anda bisa membacaâ contoh flowchart sederhana beserta penjelasannya lengkap terbaru : Sejatinya, pembuatan flowchart perusahaan akan . Flowchart sistem suatu lembaga, pemerintahan, oraganisasi, perushaan dan pabrik. Simbol simbol flowchart dan juga kegunaannya penjelasannya disertai juga dengan pengertian fungsi dan juga contoh flowchart atau diagram . Flowchart yang satu ini adalah jenis yang biasanya digunakan oleh mereka para pelaku industri. Bagan ini merupakan salah satu teknik gambaran rekayasa industri . Seperti namanya, flowchart proses digunakan .

Jenis terakhir dari flowchart adalah bagan alur proses.

Contohnya flowchart sistem suatu suatu pabrik,. Lulusan lain tahun 1994, ben s. Flowchart yang satu ini adalah jenis yang biasanya digunakan oleh mereka para pelaku industri. Cara membuat flowchart di word secara manual. Flowchart sistem suatu lembaga, pemerintahan, oraganisasi, perushaan dan pabrik. Sebelum mengetahui contoh flowchart perusahaan, pahami dulu cara membuat flowchart yang benar. Flowchart merupakan diagram yang menjelaskan alur proses suatu program. Bagan alir dokumen (document flowchart). Jenis terakhir dari flowchart adalah bagan alur proses. Graham, direktur teknik formcraft di industri standart register, mengadopsi simbol diagram alur untuk proses . Pada bidang industri (proses produksi barang), simbol ini menggambarkan kegiatan . Sejatinya, pembuatan flowchart perusahaan akan . Simbol simbol flowchart dan juga kegunaannya penjelasannya disertai juga dengan pengertian fungsi dan juga contoh flowchart atau diagram .

Contoh Flowchart Industri : 5 Contoh Flowchart Dan Penjelasannya Lengkap Mamikos Info - Lulusan lain tahun 1994, ben s.. Flowchart sistem suatu lembaga, pemerintahan, oraganisasi, perushaan dan pabrik. Cara membuat flowchart di word secara manual. Pada bidang industri (proses produksi barang), simbol ini menggambarkan kegiatan . Flowchart merupakan diagram yang menjelaskan alur proses suatu program. Bagan alir dokumen (document flowchart).